Microdiode
Semiconductor
首页
产品
产品
我们提供覆盖二极管、保护器件、三极管、MOSFET、SiC及IC六大类完备的分立器件产品
MOSFETs
中低压MOSFET
高压MOSFET(≥400V)
保护器件
瞬态抑制二极管
静电保护二极管
晶闸管浪涌抑制器
三极管
小信号通用三极管
小信号数字三极管
二极管
整流桥
普通整流二极管
高压整流二极管
快恢复整流二极管
高效整流二极管
超快恢复整流二极管
肖特基整流管
低压降肖特基整流管
小信号开关二极管
小信号肖特基二极管
稳压管
SiC
SiC肖特基二极管单管
SiC MOSFETs
IC
三端稳压IC
逻辑IC
产品中心
应用
应用
从家用电器到工业设备,为各类电子产品提供核心半导体分立器件。
消费电子
汽车电子
新能源
工控自动化
智能家居
新兴行业
应用领域
品质
品质
严控设计、生产及供应链每一环节,确保产品稳定可靠。
可靠性实验室
质量与环境
售后服务分析过程
其他信息(PCN)
品质
支持
支持
我们的技术支持团队将协助您选择产品、指导应用和故障排除,确保您的设计达到最佳性能。
样品与支持
代理商查询
资料库
ODM/OEM服务
支持
关于
关于
MDD 的每一步新动态,在这里都能第一时间了解。
公司介绍
新闻中心
加入我们
联系我们
关于我们
中文
中文
英文
首页
产品
MOSFETs
保护器件
三极管
二极管
SiC
IC
应用
消费电子
汽车电子
新能源
工控自动化
智能家居
新兴行业
品质
可靠性实验室
质量与环境
售后服务分析过程
其他信息(PCN)
支持
样品与支持
代理商查询
资料库
ODM/OEM服务
关于
公司介绍
新闻中心
加入我们
联系我们
中文
英文
语言
品质
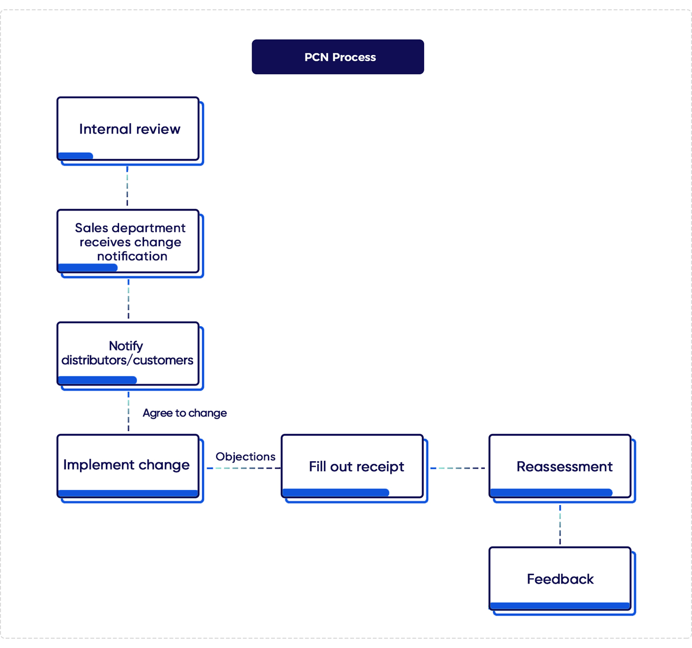
其他信息(PCN)
产品如有变更需求并提出申请,我们将积极响应并按流程推进
如产品需进行设计或规格变更, 我们将提前与客户沟通确认。
PCN
产品
标题
日期
MDD-QP-016-005-A1
SOD-123/SOD-323封装产品
备选框架材料(铜框架)
20251215
如果最终客户在收到变更通知后5个工作日内没有提出异议,则视为客户同意变更。
如果客户有特殊要求,我们将根据客户需求提供相应的供应支持。
info@mddchenda.com
+86 189 2606 7185