5G基站是实现有线通信网络与无线终端之间信号传输的核心设备,主要包括宏基站和小基站。由于5G通信设备功耗较大,通常采用由电源插座、交直流配电、防雷器、整流模块和监控模块组成的电气柜进行供电。因此,5G电源即指专为5G通信设备设计的电源系统。

目前,5G基站供电系统主要分为两大类:
UPS供电系统、HVDC供电系统
未来5G基站电源的发展趋势主要体现在以下几个方面:
解决方案小型化、高频化设计、高可靠性、高效率提升。
为满足5G电源系统对高效率、低损耗、小型化的需求,MDD半导体推出多款SGT MOSFET产品,适用于不同拓扑结构:
1. PFC与Flyback线路推荐:MDD SGT MOSFET系列
该系列产品采用深沟槽+屏蔽栅工艺,具备以下特点:
1.1 MDDG10R04P(TO-220C-3L封装)
导通电阻极低:典型值仅为3.2mΩ(@VGS=10V),可大幅降低导通损耗,提升系统效率。
高电流能力:连续漏极电流高达130A,适合高功率密度应用如服务器电源、通信电源等。
优异的开关性能:栅电荷(Qg)仅为52nC,开关速度快,驱动损耗低。
软恢复体二极管:反向恢复电荷(Qrr)仅100nC,有效抑制EMI,提升系统可靠性。

1.2 MDDG10R20D(TO-252封装)
小型化封装:TO-252表面贴装,适合空间受限的PCB设计。
低栅极驱动要求:栅电荷Qg仅15nC,适合低功耗驱动电路。
高开关频率能力:输入电容Ciss为940pF,适合高频DC/DC转换器。
体二极管恢复快:trr仅35ns,Qrr为50nC,适用于同步整流和续流应用。

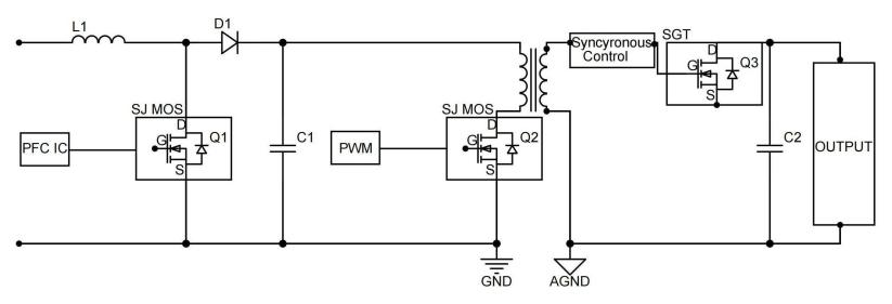
为适应系统高效率和小型化趋势,同步整流线路推荐使用辰达半导体SGT MOS系列,具备以下优势:
SGT沟槽屏蔽栅设计、更高工艺稳定性和可靠性、更快的开关速度、更小的栅电荷、更高应用效率。

针对5G线路图的中电源部分,为适应电源系统高效率小型化的需求,同步整流线路推荐使用MDD低压SGT MOS系列;
Part Number | Package | Type | BVDSS(V) | ID (A) | VGS (V) | ESD | RDS(ON) (mΩ) VGS=10V | RDS(ON) (mΩ) VGS=4.5V | VGS(th) (V) | |||
Typ. | Max. | Typ. | Max. | Min. | Max. | |||||||
MDDG10R08D | TO-252 | N | 100 | 70 | ±20 | N | 7 | 8 | 8 | 10 | 1 | 2.5 |
MDD68N10D | TO-252 | N | 100 | 68 | ±20 | N | 7.6 | 9 | 一 | 一 | 2 | 3.6 |
MDD50N10D | TO-252 | N | 100 | 50 | ±20 | N | 15 | 17 | 19.5 | 23 | 1.5 | 2.5 |
MDDG10R20D | TO-252 | N | 100 | 30 | ±20 | N | 13.8 | 20 | 17.4 | 26 | 1.4 | 2.5 |
MDDG10R08G | PDFN5*6-8L | N | 100 | 70 | ±20 | N | 7 | 8 | 8 | 10 | 1 | 2.5 |
MDDG10R04P | TO-220C-3L | N | 100 | 130 | ±20 | N | 3.2 | 4.4 | 一 | 一 | 2 | 4 |
MDDG10R08P | TO-220C-3L | N | 100 | 70 | ±20 | N | 7 | 8 | 8 | 10 | 1 | 2.5 |
MDDG10R04B | TO-263 | N | 100 | 135 | ±20 | N | 3.6 | 4.2 | 一 | 一 | 2 | 4 |